Jump to content
Goran
Ivan

Fiat Stilo - naknadna ugradnja ConnectNav+ uredjaja (navigacije)

Recommended Posts

Na forumu vec imamo temu o naknadnoj ugradnji fabricke navigacije u Fiat Stilo, u ICE podforumu ( http://www.fiat-lancia.org.rs/forum/index.php?/topic/32233-stilo-naknadnja-ugradnja-navigacije/ ) . Ali je ta tema na neki nacin "svastara" o ConnectNav+ uredjaju - iako korisna, prilicno je opsta, pricalo se o raznoraznim stvarima, u pocetku nagadjalo, mogu slobodno da kazem da ima i nekih starih poluinformacija, neke stvari se danas mogu lakse uraditi posto u to vreme nisu bile poznate, itd., itd. ...

Ideja mi je da na osnovu licnog iskustva, tj. ugradjenih nekoliko navigacija kod drugara i sebe, ovde u podforumu "Uradi sam" napravim jedan klasican DIY, tj. konkretno uputstvo za instalaciju gde ce na jednom mestu biti sazeto sve sto je potrebno. Pocev od potrebnih komponenti, kupovine istih, njihovih cena, preko uputstava za instalaciju sa slikama, saveta iz prve ruke pa sve do nekih naknadnih custom prepravki...

Da bih smanjio posao, u dogovoru sa Nesom sam preuzeo svoje postove iz gore pomenute postojece teme koji su bili rastrkani. Ostace i u staroj temi kako ona ne bi gubila smisao prebacivanjem postova, a ovde cu ih sabrati u jedan, nadam se, koristan DIY. Pa da krenemo redom...

 

ConnectNav+ uredjaj:

U poslednje vreme, sve vise dostupni kao polovni - i brojno i cenovno. Cena im je rapidno pala sa nekih 600 EUR kada sam postao vlasnik Stila 2007. - trenutno se krecu od okvirno 80 EUR (izraubovani) do max 170 EUR u odlicnom stanju. Pri kupovini treba proveriti sve funkcionalnosti, koliko je to moguce (radio, audio CD, MP3, telefon, GPS, funkcionalnost svih dugmica, ekrana, proci kroz servisni meni...). A naravno da gledamo i da je u sto boljem vizuelnom stanju. Apropo poslednjeg, moram da napomenem da vrlo cesto na oglasima deluju katastrofalno, a da se vrlo lako srede i dovedu u odlicno stanje. Naravno, pod uslovom da nisu izgrebane "do koske". Problem je slican kao i u enterijeru Stila - lepljivi sloj preko dugmica, koji se uz malo paznje polako sredi. Cak i neke ogrebotine i stvari koje deluju kao ostecenja potpuno nestaju, opet kazem, pod uslovom da nije urnisana plastika ispod:

 

180420141574.thumb.jpg.26e85c080a5daca7ef0d2ce89f3c6064.jpg 180420141583.thumb.jpg.90002dedb4c98eeae75638ec9fa07700.jpg

 

Kavez/nosac za ConnectNav+ (NIT G1) uredjaj:

Metalni kavez, tj. nosac navigacije se razlikuje od onog za fabricki Visteon CD ili kasetas. Na slikama se vidi da je razlicite dubine, takodje, uredjaj se kaci samo na 2 kopce koje se nalaze u gornjem delu. Cena polovnog kaveza se zasebno krece oko 10 EUR ali se u tom slucaju i vrlo tesko nalazi (rasparno od navigacije). Mada to i nije neki problem jer se i kod ovlascenih prodavaca nov kavez moze nabaviti za neznatno vecu cifru. OEM kataloski broj kaveza je 46790149 i oznacio sam ga na slikama. Takodje sa druge strane je oznaka da je kavez za NIT uredjaj (u slucaju Stila to je NIT G1):

 

180420141594.thumb.jpg.32630bece92b4b39174aa019d7ea32c3.jpg 180420141597.thumb.jpg.d3a41343519c412a11a4ec8ca1ccb816.jpg 180420141599.thumb.jpg.50c35d45dab5ac2912a78b6852bbf19c.jpg

 

Ukoliko uzimate uredjaj sa donora, nije lose zatraziti od prodavca da vam ostavi, tj. odsece sa stare instalacije konektor za mikrofon (pored ostalog, a bele je boje). Dosta lakse se kasnije povezuje, maltene originalno. Covek od koga sam ja uzeo prodao je antene, tako da mi je ostavio i konektore za GSM (zeleni) i GPS (sivi). U pitanju su GT5 konektori (zadnja 2 pomenuta):

 

180420141578.thumb.jpg.1d774bb50690806821b90a65897c3fa4.jpg 180420141592.thumb.jpg.8d0be52f137ab83e29ce42e1e195a5c6.jpg

 

 

Mikrofon (sa plafonjerom):

Sto se tice samog mikrofona, preporucujem bas ovaj fabricki sa Amp. Pokusavao sam cisto da probam i sa nekim aftermarket mikrofonima, ali zvuk nije ni blizu tako cist i jak kao sa ovim koji je bas za te namene (automobilski Hands Free uredjaji, Voice Recognition moduli...). U pitanju je Telicom mikrofon, model Mic-98-004-01 (zadnje 2 slike imam od ranije):

MIC-98-004-01.thumb.jpg.99db00797cc25ddd74e3b4783239d01d.jpg PICT1582.thumb.jpg.a0d4c5a625b957463b91f5fd95347220.jpg PICT1584.thumb.jpg.dd2da13516d271d85f8ce6bb689fe215.jpg

 

Ja sam hteo originalni fabricki izgled, gde mikrofon dolazi u sastavu zadnjeg dela plafonjere. Osnovna plafonjera sa mikrofonom nosi OEM oznaku 735303207. Postoje i varijante plafonjere sa mikrofonom, volumetrijskim senzorima alarma, komandama za SkyWindow, Bluetooth telefon (zadnje verzije Stila) - sto mi naravno nije trebalo. Evo kako ta osnovna verzija sa mikrofonom izgleda:

090520141737.thumb.jpg.55849dd62c8d0268bdc39cd1942a98af.jpg 090520141738.thumb.jpg.0371d98c0790ce1ace27e37b03b7bae1.jpg 090520141739.thumb.jpg.e13e08f6ece9904419eee8f6e8945c6a.jpg 090520141740.thumb.jpg.90fa775b943f3c1c4e4bd4f30a1a1a8a.jpg

Poredjenje sa obicnom, sa policom:

090520141743.thumb.jpg.4bc422f3cf563d6ab663524cf3da8960.jpg 090520141744.thumb.jpg.aa6319d0b397ab14a73313b3461dbafd.jpg

Cena plafonjere sa mikrofonom, ako se kupuje odvojeno, je od 20 EUR pa navise, zavisno od prodavca. Takodje je zasebno vrlo retko i tesko prodaju, tako da insistirajte da bude u kompletu sa navigacijom. Za razliku od kaveza koji je nov malo skuplji od polovnog, ovde nastaje problem - cena nove plafonjere se mikrofonom je neverovatnih 140 EUR kod ovlascenih prodavaca :crazy: .

Cisto savet ako se mikrofon kupuje naknadno (kao sto je kod mene bio slucaj) - lako se moze proveriti njegova ispravnost na CN+ i bez SIM kartice. Ostavite pri instalaciji izvod sa mikrofona u kaseti i kada natrci mikrofon, samo ga prikacite. Na CN+ se izabere telefon, opcija "Voice Memo" (za koju nije potrebna SIM kartica), snimi par sekundi glasa i ako je reprodukcija uspesna, mikrofon je ispravan. Evo i to u par slika:

090520141746.thumb.jpg.5d572a89a565f729a8bcb586f83ebbc2.jpg 090520141747.thumb.jpg.1001d5f5037ce4ef562116c93b375747.jpg 090520141748.thumb.jpg.7aa5b8a2a2ae02d5540b00a36f1c8360.jpg 090520141749.thumb.jpg.97f970583c2247d2881c5336a9bd7431.jpg 090520141752.thumb.jpg.1eccfc1df4085fd5cf944564de53dca0.jpg

 

Radio/GSM/GPS antena:

U mom slucaju instalacije (koji sam dokumentovao fotkama), nisam dobio antenu uz uredjaj. I videcu da li cu je je naknadno instalirati jer radio antenu vec imam, GSM signal (mobilne telefonije) je izuzetno dobar i sa samim ConnectNav+ uredjajem (npr. kao sto nemate problema ni kada vam licni mobilni stoji negde u kaseti auta). A podrska za mape za Srbiju je nikakva, tako da kod nas GPS gubi smisao, a za inostranstvo su generalno mape malo zastarele.

Cena antene, koja se moze prepoznati po malo vecem kucistu i tri kabla je (zajedno sa kablovima i konektorima) oko 20 EUR.

 

Summa summarum, ako ceo uredjaj sa opremom uzimate u kompletu, cena se krece okvirno od 120 do 200 EUR, zavisno od stanja. Sto znaci da za celokupnu varijantu zamene, recimo fabrickog CD, treba racunati na doplatu od nekih 100-150 EUR, opet zavisno od stanja vaseg i uredjaja koji kupujete

 

 

Instalacija ConnectNav+, kaveza/nosaca, upgrade i update firmware-a uredjaja:

 

Za ovo su potrebni, naravno sam ConnectNav+ uredjaj, njegov kavez, instalacioni diskovi za firmware 9.8 i Setup navigacije, kao i lemilica, zice, konektori, izolir traka (uz ostali potreban alat).

Idemo redom... Ako se prikaci na postojecu instalaciju za CD, navigacija ce raditi iskljucivo u Stand by modu - bice dostupna vecina funkcionalnosti (radio, CD, telefon, navi...) ali uredjaj nece biti vezan na CAN mrezu vozila ni pod kontaktom. Sto znaci da nece biti vezan sa Body Compom, a samim tim na svom ekranu ne ispisuje podatke sa boarda (kilometraza, prosecna i trenutna potrosnja...), kao ni datum i vreme, temperaturu, ne mogu se podesavati parametri vozila preko navigacije, navigacija se automatski gasi posle 20 min, itd., itd...

Da bi sve ovo prevazisli i aktivirali CN+ na CAN mrezi, neophodno je na A konektor dovesti +12V sa kontakta. Sto se tice uvodjenja kabla u sam konektor, najelegantnije se moze odraditi pomocu klemica za ISO konektor koje sam nabavio u Kanibalu u Piramidi. Konektor ima zuti osigurac za pinove (kleme), koji je potrebno potkaciti i izvuci, sto omogucuje ubacivanje novog pina (kleme). Postojeci konektor za standardni CD pre intervencije izgleda ovako (linije za CAN A, CAN B, stalni napon sa akumulatora i masa) i potrebno mu je na pin 4 dovuci +12V sa kontakta:

 

010520141633.thumb.jpg.aa3278efba8e42265651e22117e8267a.jpg 010520141634.thumb.jpg.66d6a0b1f16796ac968ffd1f92dc1f3d.jpg 010520141635.thumb.jpg.cd4e04041c615d5d86ede88f940332b2.jpg

 

Klemica koju sam ja nasao u prodaji naravno nije kao fabricka, na prvi pogled deluje da ne moze da stane u leziste u konektoru. Potrebno je malo izrezati turpijom i napraviti prolaz za onaj zuti osigurac konektora, oznacio sam gde je treba "stesati" pod 90 stepeni:

 

180420141610.thumb.jpg.3d75d69578694cdcdf40c6ac7ca8875f.jpg

 

Zalemimo kabl za klemicu, ubacimo je u leziste u konektoru i vratimo zuti osigurac da klikne u leziste. Skupimo kablove zajedno i razvucemo novi kabl za +12V do mesta odakle cemo uzeti napon sa kontakta. Ja sam odabrao kontakt bravu, posto mi se tu vec nalazi timer za naknadno ugradjeni MF volan (a vec mi ka njemu idu 3 linije za kontrole sa volana). Odradjen konektor izgleda ovako:

 

010520141643.thumb.jpg.ed2be3e0a1e70f354b814400bc6f79c5.jpg 010520141645.thumb.jpg.558ec8342fe1dd4d67b56e70a1fc746d.jpg 010520141678.thumb.jpg.9697a204149d9e73d2be508e547345ba.jpg

 

Dalje se "roni" pod volanom, gde mi je od ranije smesten timer (crna kutijica levo od konektora brave) koji sam programirao tako da uzme napon sa kontakta i pusti ga na volan (i u ovom slucaju navigaciju) posle 4 sekunde od davanja kontakta. Ovo je potrebno kako bi se sacekalo da Body Comp odradi proveru konfiguracije vozila (zavrsava se po gasenju lampica na tabli i ispisa poruke "Check OK") i tek onda aktiviraju naknadno dodati uredjaji na CAN mrezi vozila. Na taj nacin se BC "zavara", u suprotnom bi se javilo blinkanje kilometraze na boardu kao znak neke izmene u konfiguraciji. Postoji i elegantniji nacin koji je kasnije "provaljen" a to je peglanje Proxy-ja preko ELM. Ja sam MF volan ugradio jos pre nekoliko godina, tako da sam iskoristio staru caku i timer koji sam vec imao:

 

010520141649.thumb.jpg.5fd4dd07c155e1629b910bec47d35283.jpg 010520141640.thumb.jpg.04eac9ae01fc3d333cfb4852581e733b.jpg

 

Zavrsili smo sa strujom, +12V je dovedeno sa kontakta, ubacujemo navigaciju (u jos uvek staro CD) kuciste.

Na sledecoj slici mozemo videti kao se navigacija ponasa pod kontaktom, a pre dovodjenja dodatnog pina koje je iznad pojasnjeno. Operativna je, ali bez konekcije sa CAN magistralama i Body Compom - mozemo videti da nema podataka o vremenu, datumu, temperaturi (kao i svih ostalih podataka na drugim ekranima):

 

010520141646.thumb.jpg.ad41c45e7844b47641d7f9f83bafccd9.jpg

 

Sa dovedenim naponom, po davanju kontakta, navigacija se odmah AUTOMATSKI pali (za razliku od ranije), vezuje na CAN mrezu (vidimo vreme, datum, temperaturu...) ali i trazi autorizaciju, tzv. Master Code, bez kog je nemoguce nastaviti dalje:

 

010520141658.thumb.jpg.a56aa7db8b49c564b2e06bd8c11e022a.jpg

 

Master Code je vezan za broj sasije vozila, tako da za njega ne postoje generatori kodova kao sto to postoji kod obicnog Visteona (ciji je kod vezan za serijski broj samog uredjaja). Ovo se resava na par nacina: vadjenjem originalnog koda u Fiatu (sto poprilicno kosta poredeci sa ostatkom operacije), nasumicnim pokusajem unosa koda (dobra stvar je da nema ogranicenja broja pokusaja) ili ono sto uglavnom radimo - upgrade firmware na verziju 9.8 koja ne trazi kod i ima naravno neka unapredjenja u odnosu na starije verzije (kod mene je originalno bila verzija 7.1).

Za upgrade firmware, potrebno je prvo sa ugasenim uredjajem izvuci SIM karticu, upaliti uredjaj, obrisati sa "Escape" eventualne poruke i ubaciti Update disk za 9.8. Sacekati da se ispise "CD Error" i obrisati poruku sa "Escape". Ugasiti navigaciju, sacekati oko 30 sec i ponovo je upaliti na dugme. Ovde se treba prekrstiti i cekati jer pocinje proces Update na verziju 9.8. Pri ovome se upisuje u EEPROM uredjaja i uvek postoji mogucnost da se zaglupi i navigacija postane neupotrebljiva. Ako se proces uspesno zavrsi, disk se automatski izbacuje i pojavljuje se plavi FIAT logo, nakon cega se uredjaj moze ugasiti. U slici to izgleda ovako:

010520141661.thumb.jpg.d8b02db812d79ae96e01c5228945698d.jpg 010520141662.thumb.jpg.9db55eb41084371db6ffcf974f68ac7d.jpg

 

Nakon upgrade firmware na verziju 9.8, uredjaj je u potpunosti operabilan. Davanjem kontakta, automatski se pali i ispisuje sve potrebne podatke sa boarda:

 

010520141666.thumb.jpg.aafa38f173aca40915957fa08ee9e012.jpg

 

Sto se softvera tice, ostaje jos samo da se uradi Setup na engleski jezik, kako ispisa, tako i glasovnih komandi (VR, Voice Recognition). Potrebno je ubaciti Setup disk, kliknuti na dugme "Setup" na uredjaju, odabrati "Language", odabrati jezik i potvrditi. Zavrsnu poruku mozemo obrisati sa "Escape". Situacija pre i posle izgleda ovako:

 

010520141667.thumb.jpg.2c81f2e498856a2f3c521a7ca95510e4.jpg 010520141668.thumb.jpg.0d86132a3764bb76e4f5b3e1a17ec4ef.jpg

 

Posto smo se uverili da je sve u redu, moze se pristupiti zameni kaveza. Odsrafe se 4 bocna torxa, kao i centralni imbus. Za izvlacenje starog kaveza problem ostaje plasticni ku*cic :) koji sam oznacio. Najlakse je odseci ga posto nema nikakvu funkciju, a potrebno je rasturiti pola table da bi se sacuvao. Na slikama su oznaceni plasticni deo koji treba iseci, kako izgleda kada se kavez izvadi na taj nacin, kao i razlika izmedju kaveza:

 

010520141669.thumb.jpg.d814b56e74e70724bf4108f5fd560ebe.jpg 010520141678.thumb.jpg.e6c98d95fd84c4928a1f305934a84ed3.jpg 010520141670.thumb.jpg.d1f938a0712c92d58ce84e0849f0c528.jpg

 

Ocekujem jos da mi covek posalje mikrofon sa plafonjerom. Do tada, izvukao sam odgovarajuce zice sa konektora mikrofona (pinovi 9 i 18) na navigaciji i uveo ih samo privremeno u kasetu, kako bih testirao mikrofon kada stigne (koristi se za telefon, glasovne komande...). Ako sve bude OK, trebao bih da montiram mikrofon sa plafonjerom i sprovedem ozicenje od plafonjere do zadnje strane navigacije. Greska je (sto sam vidjao po netu) da svaki Stilo ima ozicenje za mikrofon od plafonjere do konektora D20 kod Body Compa. Konkretno kod mene i jos 2 drugara gde smo kupusali tog ozicenja nije bilo, sve zavisi od Zabara i verzije. Ozicenje mikrofona i spakovan kavez za navigaciju:

 

010520141681.thumb.jpg.7fccf56eb2318d02608e4f90b2d8f8d0.jpg 010520141684.thumb.jpg.024c625be9130df9cb9ce64e0a835857.jpg

 

Sa mikrofonom (kada stigne) bih kompletirao sve funkcionalnosti sem GPS. Sto se antena tice - GSM signal je izuzetno dobar i bez antene, isao sam vec na put i nigde nije bilo problema i drzi se na 2-3 crtice od 4 ukupno. Kao sto ni telefonu ne smeta ako ga gurnete negde u kasetu. Sto se GPS antene tice, kao sto znamo, ona trazi opticku vidljivost sa satelitima. E sad, posto su Navteq mape prilicno neazurne, a za nase podrucje nikakve, originalna GPS antena mi nije prioritet posto bih morao da rasturam jos pola auta dok ih ne izvucem do krova. Mozda eventualno uzmem aftermarket GPS/GSM antenu sa neophodnim GT5 konektorima koja se moze montirati negde gde ne smeta - iza retrovizora, na soferku u vrh A stuba, na bocno staklo iza B stuba (posto je kupe u pitanju)... O tom potom, GPS antena mi nije prioritet.

 

Ostaje samo da se uziva... Mislio sam da mozda prodam navigaciju posto mi je povoljno natrcala, ali je totalno drugi dozivljaj enterijera auta i voznje, pa cu je verovatno zadrzati. Koliko god da sam mislio da je malo zastareo uredjaj, ipak ima lep 7'' TFT ekran, ispis podataka sa boarda, setup vozila preko navigacije, MP3 mjuza, telefon preko zvucnika i mikrofona ugradjenih u auto, (kod nas ne toliko korisna) navigacija, zadrzan fabricki izgled konzole... Evo kako sve izgleda kada se sklopi i sredi:

 

020520141713.thumb.jpg.a6973449be042b2758752ddbd6042e7c.jpg 020520141716.thumb.jpg.8e5f25a03b74bc2ba77864e9d240d08a.jpg 020520141717.thumb.jpg.56402a4643a83906bf6dbdbb2a790001.jpg 020520141720.thumb.jpg.c7766725786f73b7d4b4042fdb7987aa.jpg

 

Bilo bi lepo kada bih uspeo da nadjem i komande na volanu za CN+ (11 dugmica), posto sam ove svojevremeno uzeo namenski za kontrolu CD-a (6 dugmica). Za eventualno zainteresovane, evo par slicica navigacije u akciji:

 

010520141709.thumb.jpg.4efa336ddd92416c81a24eefa5729744.jpg 030520141725.thumb.jpg.b56f4bb4d087df6d359df39252912168.jpg 010520141708.thumb.jpg.7b09025d9c02a7b4a1826c18b747214b.jpg 010520141700.thumb.jpg.50e090f489f3339651e2b1bb61577225.jpg 010520141706.thumb.jpg.ca2965fb927396a78d2c31a2fdc1ac9c.jpg

 

I ono sto se meni najvise svidja - totalno drugi izgled kompletnog enterijera nocu. Ima mogucnost automatskog, dnevnog i nocnog rezima osvetljenja, a za svaki se moze definisati intenzitet svetla. U svakom trenutku se moze iskljuciti samo ekran kako ne bi smetala na otvorenom putu, pri cemu sve funkcionalnosti ostaju aktivne u pozadini:

 

040520141735.thumb.jpg.fcd7f0eeb7135c6cdf4c0eaa8211d305.jpg 040520141734.thumb.jpg.9ff19840c175a6170ea7e9239a4f2df2.jpg

 

Instalacija mikrofona sa plafonjerom:

 

Podrazumeva montazu plafonjere sa mikrofonom, kao i provlacenje linija mikrofona od plafonjere do CN+. Kao sto rekoh, na netu sam nalazio da je svaki Stilo fabricki ozicen od konektora P26 (mikrofon) do konektora D20 kod Body Compa i da treba dodati samo vezu izmedju D20 i CN+. Sto nije tacno, vec na par Stila sam nailazio da nema tog ozicenja, isti slucaj je i kod mene, tako da treba voditi kompletnu liniju od plafonjere do zadnje strane CN+. Ja sam se odlucio za identicnu putanju kao i fabricki, preko A stuba kod vozaca, pored Body-ja do CN+.
Posto je malo problematicno izvuci kablove sa plafonjere na A stub fabrickom putanjom, ja sam ih stavio pod nebo sa prednje strane. Prvo sam skinuo plafonjeru, vozacki suncobran i hvataljku za ruku da bih oslobodio nebo. Zatim sam odmerio potrebnu duzinu do konektora i provukao linije mikrofona na prednju stranu neba. Isao sam skroz levom stranom kako kablovi ne bi bili blizu sijalice plafonjere, upreo sam ih i obmotao krpanom trakom:

310520141793.thumb.jpg.646da3749f14377a3d7513389c8a2e78.jpg 310520141788.thumb.jpg.d3d1363c6719c909e78f2036e7784270.jpg 310520141798.thumb.jpg.96c4aef70f4531974611be76fece3f74.jpg 310520141803.thumb.jpg.f63ef4fc8462dd0f335b4ab11286bd09.jpg

Kabal dalje takodje upreden, umotan u krpanu traku, stavljen pod prednju stranu neba. Izvucen u A stub, gde je vezan za fabricku instalaciju kroz predvidjenu plasticnu kanalicu:

310520141804.thumb.jpg.d8712fd93abc125b31f36f2a4c9b81df.jpg 310520141806.thumb.jpg.b143ebebdd5cecb9eb9a9f56c0bf2f43.jpg

 

Od zadnjeg dela navigacije do gornjeg dela A stuba (do koga sam prethodno dovukao liniju sa plafonjere, tj. mikrofona) potrebno je, verovali ili ne, skoro 2 metra kabla. Odmerio sam potrebnu duzinu za konektor mikrofona, a zatim kabal uveo u moju "custom" liniju koju sam napravio za MF volan i navigaciju (CAN A i CAN B magistrale, napona sa kontakta, masa i linije mikrofona) i koja ide ka donjem delu volana, kontakt bravi, mom timeru i Body Compu:

 

040620141812.thumb.jpg.db09a9211f22e9a9ba13d60a24d0ccbf.jpg

 

Linija mikrofona dovucena ispod volana, odakle se odvaja od linija komandi volana:

040620141816.thumb.jpg.60770513249ef67b2de0bc893417c027.jpg

Spakovana obloga volana, kabl uveden pored table sa osiguracima. Za svaki slucaj, provera rada mikrofona pred zadnji korak i provlacenje u A stub:

040620141820.thumb.jpg.8f1457f8d0c3e6bf055b6e2271d84331.jpg 040620141818.thumb.jpg.e8e0c1e2fbe160075b772a2aed2eed81.jpg

 

Dalje se rastura komplet levi panel oko Body Compa i osiguraca. Kabl sam dovukao pored konektora D20. Odatle pa do plafonjere su neki modeli Stila fabricki oziceni, sto kod mene nije slucaj. Jos jednom da napomenem da po netu na dosta mesta stoji da je taj deo ozicenja standardan, ali vec na X Stila vidim da to nije tacno, cak ni na ovim nasim pre restyle koji su zatrpani sa tim fabrickim pripremama i generalno su imali bogatiju opremu.

Od D20 konektora linija ide uvis fabrickom putanjom uz ostali snop kablova, ka krovu. Provukao sam je pored gonjeg dela table, svo vreme je fiksirajuci za fabricku instalaciju ka plafonjeri. I konacno ulaz u A stub i spajanje sa linijom koju sam prethodno doveo od plafonjere (mikrofona).

040620141825.thumb.jpg.f3ac8061002d5cda4850e5d3cb83b870.jpg

 

Sve lepo izolovano i A stub zatvoren svojim tapacirom. Vec me hvatao mrak.

Sve sljaka perfektno, slatko sam se izvozikao, kao klinac zivkajuci drustvo :) . Inace, slicno kao i za radio, informacije sa telefona navigacije se mogu preusmeriti na board ekrancic:

040620141827.thumb.jpg.1417990d73d7e02517e9138baed1a70d.jpg 040620141831.thumb.jpg.a8fc898c711dae2f125730dead35825c.jpg 040620141832.thumb.jpg.83bc17bbbbae5d7f6e45609975537a1f.jpg

 

Eto, uz prethodna 2 detaljna posta, to je maltene sve oko instalacije. Funkcionisu radio, CD, MP3, glasovne komande, ispis podataka sa board-a, telefon ima sasvim korektan signal... Sve sem navigacije, u ovom trenutku.

Ostaje jos jedino, ako mi se cefne, da se provuce (GPS/GSM) antena kako bi se omogucila i navigacija. Videcu da li cu se sa tim zezati, posto je podrska za mape slaba za nas region, a kao sto rekoh, telefon ima dobar signal.

Mozda uzmem neku aftermarket GPS/GSM antenu pa je montiram iza unutrasnjeg retrovizora. A nasao sam povoljno i originalnu fabricku antenu, iskreno me mrzi da je razvlacim na krov, mozda je pazarim i za pocetak stavim iza kasete kod suvozaca. Cisto da pojacam GSM signal, pa je mozda i razvucem jednog dana na svoje mesto ako me ne bude mrzelo da kupusam nebo...

 

 

Resavanje blinkanja kilometraze na boardu:

 

Instalacijom svakog novog uredjaja na CAN magistrale (u mom slucaju MF volana i navigacije), Body Comp javlja neslaganje sa postojecom (definisanom) konfiguracijom uredjaja vozila, koje se manifestuje blinkanjem ukupne kilometraze na boardu. Postoje 2 nacina da se to resi:

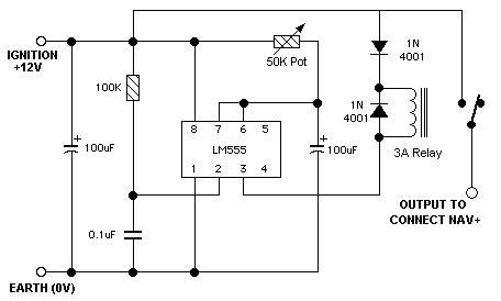
1. stariji i vec prevazidjeni nacin koji sam i ja ranije primenjivao: pravljenjem i ubacivanjem timer-a, koji se programira tako da pobudnih +12V na naknadno ubacene uredjaje pusta tek nakon najmanje 4 sekunde od trenutka davanja kontakta. Na taj nacin se Body Comp "zavara", saceka se da prodju 4 sekunde za proveru konfiguracije vozila i nakon gasenja lampica i ispisa poruke "Check OK" napon preko timera pusta na naknadno dodate uredjaje. Nakon cega sve funkcionise normalno, bez blinkanja kilometraze. Sema timer-a izgleda ovako, a sastavlja se za par stotina dinara, ako imate nekoga da vam uradi plocu:

 

Time_Delay.thumb.jpg.fc4e3eb92887378f139d5855f776248b.jpg

 

2. kasnije "provaljen", jednostavniji, jeftiniji i mnogo elegantniji nacin, preko Proxy Alignment procedure (Body->CAN Setup/Proxy Alignment Procedure->Adjustments(F7)->Proxy Alignment Procedure->Execute(F10)).

 

Inace, moram da se pohvalim :) da sam konacno izbacio "legendarni" timer i Proxy-jem ispeglao i MF volan i navigaciju, tako da je sada maltene fabricki.

 

 

Instalacija custom prekidaca za nezavisno paljenje ConnectNav+ :

 

Stvar koja me je smarala kod navigacije (bilo fabricki, bilo naknadno ugradjene) - pali se automatski odmah po davanju kontakta.

Ne znam iz kog razloga, u softveru su samo ostavili mogucnost da se podesava kako ce se navigacija gasiti - sa gasenjem automobila (tj. kontakta) ili rucno. A takve opcije nema za startovanje, tj. pali se automatski po davanju kontakta i nema opcije za nezavisno paljenje (sem kada je auto u stanju mirovanja, ugasen). Da podsetim, obican Stilov Visteon CD npr. ima obe mogucnosti podesavanja - da li ce se uredjaj i paliti i gasiti nezavisno od kljuca.

Pricao sam sa par ljudi koji imaju navigaciju i koji su u fazonu "pa sta ti to smeta"...

Npr. nesto cackam, necu da se pali svaki put na davanje kontakta. Vozim kratku deonicu, ne treba mi upaljena. Plus kad se upali, nije kao obican CD da je odmah u funkciji, nego treba sacekati 15-ak sekundi dok joj se sistem ne podigne da bi mogao bilo sta da radis. Dalje, pri verglanju, ona je vec upaljena, u fazi boot-a, a ti je slogiras sa padom napona, pri cemu ekran zatreperi, a jednom mi se desilo da je tako ostala bez zvuka sve dok je nisam restartovao.

Da bi resio to sto mi smeta (a podsecalo me na DPF filter oko koga maltene ti moras da obigravas :) , dok ga na kraju ne izbacis), napravio sam da se navigacija pali nezavisno od kontakta. Ubacio sam prekidac na liniju od +12V koja je naknadno dovedena kako bi omogucila rad i prikaz podataka sa Board Compa i koja u stvari i inicira samostalno paljenje uredjaja. Jednostavno resenje kojim biram da li cu uopste upaliti navigaciju kada upalim auto, nema slogiranja uredjaja padom napona, itd, itd. Naravno, u stanju mirovanja, uvek se moze upaliti i ugasiti na "ON/OFF" dugme, znaci sve je isto, jedino sam sebi omogucio da je upalim kada ja hocu.

Kao sto rekoh, nista komplikovano, a izuzetno korisno. Skljocnuo sam par slicica, mozda nekome bude od koristi kao ideja za mesto za prekidac, izvlacenje struje u neku drugu svrhu ili slicno...

Rasturio sam komplet sredisnju konzolu (opisali smo postupak u delu o naknadnoj ugradnji naslona za ruku):

 

210620141886.thumb.jpg.c00827bf2dfb71aa02a79a1b53ea566f.jpg

 

+12V sa kontakta (za navigaciju) sam ovog puta uzeo sa upaljaca posto mi je bilo najblize. Konektor ima tri pina (zice) - plavi kabl je +12V sa kontakta (koji je meni i trebao), tanji zuti kabl vodi napon po paljenju pozicija (za svetlo na prstenu upaljaca) i crni kabl je masa.

Linija se moze "elegantno" ukrasti, bez ikakvog secenja postojece instalacije - sa konektora se prvo skine braon plasticni osigurac, zatim sa donje strane potkaci plasticni jezicak za konkretnu liniju i buksnica ide napolje:

210620141889.thumb.jpg.31cfa2882776bac36ed7fc3261d7ee16.jpg 210620141892.thumb.jpg.f8b56315c92c67c9e483c5bb4068f7a2.jpg 210620141893.thumb.jpg.ad7abc2181e2916ca81d71d4f344e83c.jpg

 

Na nju vezemo liniju koja ce ici na prekidac i dalje na navigaciju. Vracamo buksnicu u konektor, vracamo osigurac. Dalje kabl umotavamo krpanom trakom uz postojecu instalaciju i vodimo je polako kroz njene fabricke vezice do mesta prekidaca (u mom slucaju na konzoli iza menjaca). Na drugoj slici je samo pocetak uvodjenja, celom duzinom kabl ide fabrickom putanjom:

 

210620141894.thumb.jpg.86df83f975d79e6049d05e80bca0fc3a.jpg 210620141897.thumb.jpg.d9e9f94733cebc39789ec0185681ed24.jpg

 

Odmerimo potrebnu duzinu i odgovarajucim klestima fiksiramo buksnu prekidaca. Isto to odradimo i za odlaznu liniju, sa prekidaca na navigaciju:

210620141899.thumb.jpg.536a415a8c5e6f5dabd9556ea90cfd6c.jpg 210620141900.thumb.jpg.36523f26c168229ede4477972c90c13d.jpg 210620141905.thumb.jpg.ab2cdd91af959a75ab3a4de911525349.jpg

 

Prelazimo na samu konzolu i pravljenje rupe za prekidac. Odgovaralo mi je odmah iza menjaca posto je taman nadohvat, pod naslonom za ruku. Prvo se obelezi mesto prekidaca i manjom burgijom probusi centar. Zatim se konusnom burgijom rupa prosiruje do velicine prekidaca, za ove male standardne kao sto sam ja uzeo to je 20mm.

210620141901.thumb.jpg.b1508aaea09469035ae388873bec02d9.jpg 210620141903.thumb.jpg.bedd3da3a30be69e8a78faff50c71e87.jpg 210620141904.thumb.jpg.074bb73d3a5f3cbec00dfbe1d5da54f2.jpg

Sledi pakovanje komponenti konzole, naslona za ruku, provlacenje napravljenih kablova i fiksiranje prekidaca.

210620141907.thumb.jpg.fceb1322e3a6091663da3cef2e9ca353.jpg 210620141908.thumb.jpg.1d10731c7f9bc356b386adb92f9086d9.jpg

 

Na kraju me je vec hvatao mrak, prekidac u enterijeru izgleda ovako:

260620141914.thumb.jpg.86837bb97b908e27df0b2769aaa6b8aa.jpg 260620141918.thumb.jpg.ab8ccc76d80dbb5b6477277aeb56d5ed.jpg 260620141920.thumb.jpg.75fd4c5eaa0640fc7cccbab56942d767.jpg

 

Ima da se uzme identican prekidac, samo sa narandzastom diodom, ali nisam hteo da sljasti, a ni i da dovlacim dodatni kabl za masu koji bi mi trebao za tinjalicu u tom slucaju.

Po meni se vizuelno pristojno uklopilo, prekidac je na odlicnom mestu pod naslonom - ne smeta, a lako dostupan. I sto mi je najbitnije - funkcionalnost, sada navigaciju ukljucujem kada meni treba, a ne da se pali sama svaki put po davanju kontakta i da je slogiram verglanjem.

 

 

Edited by Ivan
Prebacene slike sa Postimage na FLCS server

Share this post


Link to post
Share on other sites

Odlicno,zaista odlicno napisano i ilustrovano slikama. Svaka cast za trud i odvojeno vreme da sve to podelis sa nama.

Share this post


Link to post
Share on other sites

Hvala Sale. Gornji post (DIY) deluje ogromno, ali je u stvari brzo sastavljen i uoblicen od mojih par postova koji su bili rastrkani na drugoj temi.

Ovako je sve na jednom mestu, nadam se pregledno, sa konkretnim informacijima iz iskustva i iz prve ruke. Tako da svako ko eventulno bude zainteresovan za ugradnju (a CN+ su sada bas povoljni i daju totalno novi ugodjaj u voznji) - ima sve informacije na jednom mestu. Kako ovakav jedan forum i zasluzuje ;) .

Ako nekada jos odlucim da provucem GPS/GSM antenu (tj.ako mi bude bila potrebna), dodacu i to. Ili ako je neko od kolega to radio i dokumentovao, slobodno neka doda, kao i bilo sta za gore opisani proces.

 

Evo i jos jedan tip kog sam se setio u medjuvremenu. Ako dodajete vise od jednog uredjaja na CAN (kao sto sam ja posle MF volana dodao i navigaciju) - nije zgoreg da se naponi uzmu sa razlicitih mesta. Naime, ako se uzmu sa istog mesta, desava se nekada pri verglanju da kilometraza ostane da blinka. Ali nema pravila, nekada da, nekada ne. Bez obzira sto sve ide preko istog timer-a ili je ispeglan Proxy posle dodavanja oba uredjaja.

Isto je primetio i kolega Branko, on je blinkanje resavao peglanjem Proxy-ja, a ja timerom. Isto smo primetili kada je on dodao MF volan posle navigacije, a ja navigaciju posle MF volana. Pre toga je naravno, sve radilo bez greske, tj. bez blinkanja.

Iz tog razloga sam konacno izbacio timer, napon za MF volan uzeo sa kontakt brave, napon za ConnectNav+ sa upaljaca, dodao custom prekidac za nezavisno paljenje, ispeglao Proxy - sada sve sljaka perfektno :thumbsup: .

Edited by Ivan

Share this post


Link to post
Share on other sites

Svaka cast !! Gde si nasao ovu Navi kao nova je bukvalno ...Gde god da sam nasao uvek bi dugmici bili izlani ruzni,i ako nije tajna koliko je placena jer meni za ove lose traze 100e...
Bilo bi dobro da neko odradi ovakvu temu detaljno za ABS ASR EBD barem senzore da slika ne znam gde se nalaze da ocistim...

Share this post


Link to post
Share on other sites

Hvala. Sto se tice nabavke, to je tacno, ove crne su dosta redje a da su ocuvane. Nije tajna, napisao sam gore kako se trenutno krecu cene, a ovu sam uzeo od coveka koji radi sa delovima u Loznici, sve ukupno sa potrebnim komponentama me izaslo 170 EUR.

Prodao CD za 70, sto mu dodje doplata od 100 EUR. Najvise mi znaci telefon i MP3, a naravno i mnogo lepse izgleda, uz lom podataka i mogucnosti podesavanja preko njenog ekrana. Totalno drugaciji utisak enterijera i funkcionalnosti.

 

Share this post


Link to post
Share on other sites

Kako da odrzavam dugmice da se ne izlizu, postaju lepljivi, je l ima neko sredstvo sa kojim se prebrisu a da ne skinem boju?

Edited by Ivan
Zvanicno pismo foruma je latinicno

Share this post


Link to post
Share on other sites

Vremenom premaz postane lepljiv, ali vodi racuna posto dugmici nisu kao u ostatku enterijera, kod sebe sam cistio iskljucivo alkoholom i to polako i pazljivo, za svaki slucaj.

Bila je bas velika razlika posle tretmana, cak su i ogrebotine na enkoderima i dugmicima potpuno nestale i navigacija je vizuelno maltene kao nova.

Posle toga samo povremeno ocistim vlaznom krpom, a plasticne delove oko dugmica namazem sa Turtle Wax Dry Touch, kako bi ocuvao svezinu plastike. Navi koju sam uzeo je bila prilicno musava (ali neostecena), imas i gore kako izgleda posle prvobitnog tretmana:

 

180420141574.jpg

 

Znaci samo pazljivo sa alkoholom, boja se skida jedino ako se zagrebe. Kada zavrsis sa lepljivim slojem, onda (npr. vlaznim stapicima za usi) ocisti slova na dugmicima kako bi se zabelela i lepse sijala nocu.

Moj savet je da na ocuvanim dugmicima (koji su manje u upotrebi) ne diras nista.

Edited by Ivan

Share this post


Link to post
Share on other sites

aha alkoholom i to blago posto imam osećak ako bih jače pritusnuo da bi se boja skinula, hvala ti, neću ih još čistiti ali ako ne daj Bože zatreba da ynam samo alkohol al izgleda da će trebati uskoro, hvala velika!

Share this post


Link to post
Share on other sites

Zahvaljujući kolegi Ivanu napakovah i ja navigaciju u kola. Meni je bilo ožičeno do D20 konektora (možda zbog senzora i dugmadi za alarm) tako da je priključivanje mikrofona bilo olakšano. Moja navigacija odnosno tasteri - enkoderi nisu savršeni kao Ivanovi ali videću možda probam da ih sredim ili menjam nekom drugom prilikom svoju za očuvaniju navi (ako neko ima tastere na prodaju neka javi ili predlog kako ih srediti). Svakako navigacija legla odlično, mikrofon, prekidač za 12V sve po receptu kolege Ivana, a pronašao sam i na stranom forumu to (malo me je bunilo oko konektora D20) samo što sam prekidač smestio u rupu za start stop i nisam update-ovao softver jer imam kod karticu. Sve šljaka odlično, čak sam i antenu za gps i gsm stavio iza tj. sa desne strane navigacije jer mi pojačava gsm signal a za gps ne znam jer nemam ni jednu mapu. Trebalo bi još da malo očistim laser jer mi dobro čita običan cd, a mp3 pročita sadržaj a neće da pusti. E sad nadam se da samo treba da se očisti i da će to pomoći, ako kolega doktor za navigacije zna, neka napiše kako da je izlečim. Sve u svemu hvala kolega što si otvorio ovu temu jer je stvarno od pomoći... 

IMG_0089.jpg

IMG_0072.jpg

Share this post


Link to post
Share on other sites

Lepo! I naravno, Risto, Alex - nema na cemu ;) .
Vrlo verovatno da ce ciscenje lasera pomoci.
Rasturao sam i par navigacija, pokusacu da ti nadjem slike. Za CD citac, nista komplikovano, na vrhu je i lako se skida. Ako vec rasturas, moj ti ja savet i da ocistis laser, ali i da ocistis i posle podmazes njegove vodjice i zupcanike. Onda radi kao satic, brzo i besumno, to sam sve odradio i kod sebe preventivno iako nije imalo nikakvih problema sa citacem.

Edited by Ivan

Share this post


Link to post
Share on other sites

Grafitna mast.

A laser može i domaća rakija.  :laughing:  

Za čišćenje lasera samo komprimovani vazduh (iz boce bez primesa kompresora).

Share this post


Link to post
Share on other sites

Nadjoh ti par slicica kada sam rasturao navigaciju. Kada skines poklopac koji je na 4 srafa, odmah na vrhu ces videti CD citac:

 

010520141652.jpg  010520141654.jpg

 

Mene je nesto zezao GSM modem za koji sam proveravao ozicenje, pa sam morao da je rasturam bukvalno celu, do maticne ploce, ostao je samo kavez na kraju.

Proveri da li odmah nakon skidanja poklopca mozes da izvuces CD napolje i da ga ocistis, tebi vise nista i ne treba da odradis. Sam CD citac ne moras da rasturas, kroz otvore se lako prilazi laseru i mehanizmu. Laser sam cistio sa stapicem za usi koji sam ovlas potopio u alkohol. A mehanizam (vodjice i zupcanike) sam podmazao i razradio sa nekom mascu bas za te fine sklopove, to mi je dao drugar jos ranije. Nakon toga CD citac je primetno brze i maltene besumno radio.

Ako hoces da odvojis i prednji panel sa ekranom i dugmicima - plastika prednjeg panela se drzi vezana sa par srafova za kuciste, kada njih odsrafis, videces ovako nesto (samo da napomenem da sam je na slikama zarotirao za 180 stepeni tako da je CD sa donje strane, odnosno slot za GSM karticu sa leve strane, gledajuci odnapred):

 

120520141760.jpg  120520141761.jpg

 

Tj. videces da je prednji panel flat kablovima (enkodera i dugmica, ekrana i slota za GSM karticu) vezan za maticnu plocu. Otkacis CD citac sa ploce i on je onda totalno slobodan i moze da se skloni.

 

Evo imam jos par slika ako nekome nekad zatreba. Ispod CD citaca se nalazi metalna ploca, na kojoj su smesteni GSM modem i GPS procesor:

120520141765.jpg  120520141767.jpg

 

Kada se i oni izvade, dolazi se do radio tunera i maticne ploce:

 

120520141764.jpg

 

To je sve sto imam od slicica kada sam rasturao, nadam se da ce biti od pomoci.

Share this post


Link to post
Share on other sites

Kazem ti, samo lagano alkoholom, cak i ono sto lici na ostecenja moze da se sanira. Ali uvek prvo probaj, recimo sa bocne strane dugmica, naravno ako su dugmici urnisani tu nema nikakve pomoci na ovaj nacin.

I jos jedna stvar, ako postoje ostecenja (ogrebotine) na plastici ili slovima, tu budi posebno pazljiv. Lagano, pa ako vidis da krece da se svlaci boja, obustavi radove na tom mestu. Ako nema ogrebotina i plastika je ocuvana, vrlo lepo se sredi, sto vidis i na gornjim slikama.

Share this post


Link to post
Share on other sites

Ma kako ne bi bilo od pomoći...moraću samo da nabavim tu mast...očistiću možda i ventilator koji se pali sve češće otkad sam povezao sve funkcije na navi. I razmišljam eventualno o nekom video in priključku kako bih navigaciju sa telefona gledao na ekranu...šta misliš da li to što sam kućište antene za gps smestio iza samog uređaja ima nekog efekta sem što mi pojačava gsm signal (stalno na max) tj. hoće li da hvata gps? A nešto danas razmišljam okružio sam se elektronikom i antenama, ubiće me zračenje  :D.  I da li iko koristi te oskudne mape sa net-a?

Share this post


Link to post
Share on other sites

Za video ulaz mozes da konsultujes kolegu Branka, to je on kod sebe pravio. Princip je prost, preseku se linije flat kabla monitora i na njih dovede signal sa telefona. Doduse, sljakalo je za Nokiu koja ima video izlaz na bananicu. Tada sam licno kacio svoju X6 i radila je Garmin navigacija, pustali smo video - sve na Stilo navigaciji. Cak je Branko otisao i korak dalje, pa je pravio switch za video ulaz i rikverc kameru ciji bi signal preuzeo primat pri ubacivanju u rikverc. Zadnji put smo se videli na prolecnom skupu pa nisam video konacne rezultate. Tako da najbolje da konsultujes njega za to. Jes' da volim elektrotehniku, to mi je i struka, ali sam stara skola :) - niti mi treba video u autu, a navigaciju koristim samo kad bas moram (uvek se informisem pred put i sve sracunam jer uzivam u voznji i starom, dobrom snalazenju po znakovima cak i u inostranstvu, navigacija mi je tu samo za ne daj Boze). Tako da nisam imao potrebu da se zezam sa video ulazom.

Sto se mapa tice, znas da su kod nas beskorisne jer Srbija nije bila podrzana. Mogu se koristiti po Evropi, ali ostaje pitanje njihove azurnosti. Uvek bih se pre, ako mi zatreba, oslonio na nase navigacije sa telefona, uz azurne IGO ili Garmin mape.

Ajde ako te ne mrzi slikaj nekad tu antenu sto si spakovao napred. Zanima me koliko si kabla tu namotao i kako staje. Ja jos nisam izvukao antenu na krov jer me mrzi da kupusam nebo a i nemam bas potrebe (GSM signal dobar, fabricki GPS ne bih koristio). Znam da GSM signal solidno pojacava, ali za GPS je pozeljna opticka vidljivost prijemnika sa satelitima. Mozes da probas da vidis da li ti ocitava poziciju kad odes na NAVI funkciju.

Edited by Ivan

Share this post


Link to post
Share on other sites

Da znaš da je najbolje osloniti se na sebe...letos kad sam krenuo na more i na papiru napravio sebi podsetnik kako stici do konacnog odredišta i putem sam s vremena na vreme pročitao taj papir, u nekom momentu upalim i neku navigon navigaciju pošto mi igo ima mape samo u Srbiji a ona me vodi negde bezveze i okolo, tako da nisam imao taj papirić odoh ja u Tursku umesto u Grčku...ma meni je više bilo da vidim kako izgleda kad sadržaj sa iPhonea prebaciš na ekran ali videću, ne žurim...šta da radim kad već godinama jurim fabričku navigaciju pa mi svašta pada na pamet  :stuart:  a i to za kameru zvuči zanimljivo a realno nije mnogo potrebno.

Što se tiče gps antene nisam namotavao nikakve kablove, jednostavno mi je uz antenu išlo po 15-ak cm kabla do konektora pa rekoh da probam direktno da nabodem, jer što kažeš ti, mrzi me da kupusam nebo zbog antene (kad već nisam morao zbog mikrofona) a i nastavljam kablove do drugih konektora koje sam dobio uz ovo...mogu i da ti slikam, samo sam spustio pored i naslonio na lim, malo pričvrstio izolirom...

Share this post


Link to post
Share on other sites

Ima ona stara - "kartu gledaj, a seljaka pitaj" :) . Desilo mi se X primera gde bi me navigacija zeznula (zadnje sto mi pada na pamet, pri povratku kuci iz Dubrovnika, iza Visegrada, u Dobrunu, Garmin krece da me tera preko Priboja i ubija dosadjujuci da se vratim kada sam naravno krenuo na Kotroman, WTF ??? :laughing: ). Mada se u najvecem broju slucajeva naravno moze osloniti na nju. A i volim da putujem bez navigacije i samostalno se snalazim, mada mi je uvek pri ruci, da ne idemo vise u off.

Ako te ne bude mrzelo, slikaj nekad i zbog ostalih kako si zbudzio antene kao i utiske sto se tice kvaliteta signala kada su zaklonjene. Ja sam imao ideju da eventualno uzmem neku aftermarket unutrasnju kombinovanu GPS/GSM antenu sa GT5 konektorom. Pa bih je onda samo razvukao kroz A stub do unutrasnjeg retrovizora. Ali sam odustao jer GPS ne koristim, a GSM signal mi je skoz OK i bez antene, kao sto ti rekoh.

Share this post


Link to post
Share on other sites

@Ivan

Da li postoji tema gde je kolega branko objasnio koje su to tacno zice koje je presekao i na njih doveo signal sa tel?

Edited by Ivan
Skinut nepotreban citat

Share this post


Link to post
Share on other sites

Sve u vezi opisa i upotrebe ConnectNav+ , nalazi se u korisnickom uputstvu, koje smo okacili i na forum: http://www.fiat-lancia.org.rs/Manuals/other/Stilo/100009213.pdf

Ne bi bilo lose da se prvo iscita sta sve uredjaj moze da omoguci, jer ima dosta funkcionalnosti... A i, kao sto cenjeni kolega kaze, da od teme ne pravimo svastaru u kojoj cemo trpati sve vezano za navigaciju, ipak sam zamislio da to bude koristan DIY o samoj ugradnji i mesto za razmenu iskustava na tu temu.

Share this post


Link to post
Share on other sites

Evo slike gde je antena 

IMG_0176.jpg ,

ne vidi se jer je u rupi. Kad sam je ubacivao skinuo sam plastiku iz ''frižidera'' pa je ona legla iza a onda sam je izolirao i pričvrstio sa onaj snop kablova...inače ovo sam slikao prilikom ugradnje novog microlinka koji inače ujeda u paru sa navigacijom (o tome na drugoj temi)..laser još nisam čistio, ovih dana ću..okačiću i sliku mesta gde sam ja bocnuo prekidač za navigaciju, jer mi je bilo žao da bušim onu plastiku kod menjača, da imam mesta kao Ivan postavio bih ga u onaj deo za sitne pare ali meni je tu dugme za podešavanje retrovizora.

IMG_0115.jpg  

Kabl za 12V sam elegantno provukao kroz središnju konzolu bez skidanja iste, samo sam izvadio prek. za retrovizore, plastiku koja se kod mene nalazi umesto piksle, bočnu desnu stranu i provukao kablu do mesta za prekidač...

IMG_0076.jpgIMG_0077.jpg.

Nadam se da će ova tema sa svim dopunama pomoći drugima da ugrade sami navigaciju, a ja sam kao i kolega Ivan tu, ako ikako mogu da pomognem...moja sada ima sve funkcije (sem što ne prikazuje temperaturu - Ivane pomaži) i ponavljam da je prava stvar i da dodatno popravlja utisak o već (po meni) dobro skockanom Fiat Stilu.... 

Edited by Mr.Alex

Share this post


Link to post
Share on other sites

Join the conversation

You can post now and register later. If you have an account, sign in now to post with your account.

Guest
Reply to this topic...

×   Pasted as rich text.   Paste as plain text instead

  Only 75 emoji are allowed.

×   Your link has been automatically embedded.   Display as a link instead

×   Your previous content has been restored.   Clear editor

×   You cannot paste images directly. Upload or insert images from URL.


 

 



Info

FLCS Forum koristi tzv. kolačiće (cookies), kako bi korisnicima osigurao funkcionalnost i jednostavnost korišćenja. Daljim pregledom ovog Foruma dajete svoj pristanak za korišćenje "kolačića".

×
×
  • Create New...